Food Processing Industry
(A Bridge Between Fields and Forks)
Let’s begin with a simple observation — in your kitchen, if you take a raw mango and turn it into mango pickle, you’ve done something remarkable. You’ve processed food. Now scale that up to an industry level — that’s what the Food Processing Industry (FPI) is all about.
What is Food Processing?
At its core, food processing is the transformation of raw ingredients into consumable food or new forms of food. It’s not always about creating food from scratch; sometimes it’s just adding value — for instance, turning milk into cheese or curd.
You can remember it with two main paths:
- Manufacturing: From raw to edible. For example, wheat flour made from wheat grains.
- Value Addition: Making already edible food better — tastier, more durable, or easier to transport. Think of turning tomatoes into ketchup.
Analogy: Like a potter takes raw clay and either makes a basic pot (manufacturing) or paints and decorates it for added value (value addition), the food processing industry does the same with raw and ready food materials.
Types of Products in Food Processing
We classify processed food into two broad categories:
- Primary Products – These are simply cleaned, packed or preserved raw items like fruits, vegetables, grains.
- Secondary or Value-Added Products – These go a step further — like turning those fruits into jams, pickles, juices, or squashes.
Why Is This Industry So Important for India?
India is already a giant in food production — but producing food is only half the story. To feed the people efficiently and earn from exports, we must process this food smartly.
Let’s look at its significance systematically:
1. Linking Sectors:
- Agriculture gives us raw materials.
- Industry transforms it.
- Food processing acts as the bridge between farms and factories.
2. Employment Generation:
- More than 50% of Indians work in agriculture, often under disguised unemployment (many hands doing what fewer hands can manage).
- Food processing can absorb this surplus labor and increase overall productivity.
3. Food Security & Storage:
- A lot of food is wasted due to lack of proper storage.
- Processed food is easier to store, lasts longer, and can help achieve food security.
4. Boost to Exports:
- Products like spices, pickles, frozen foods can be exported.
- Brings foreign exchange and strengthens the economy.
India’s Unique Advantage in Food Processing
Let’s now understand why India is so well-suited to become a global hub for food processing:
1. Production Powerhouse:
- Top producers in the world for: milk, bananas, mangoes, papayas, etc.
- Top producers in the world for: rice, wheat, sugarcane, tea, cashew nuts, etc.
- Also among top producers of: coffee, spices, tobacco, seeds.
2. Diverse Natural Resources:
- 46 out of 60 soil types.
- Over 26 climatic zones — enabling crop diversity.
- Long coastline for fisheries.
- Large population of livestock.
All of this means a steady and diverse supply of raw materials for the industry.
Other Key Benefits and Future Potential
- 10 lakh jobs expected — especially rural employment.
- Helps curb rural-urban migration, easing pressure on cities.
- Reduces food inflation by minimizing wastage and middlemen.
- Encourages crop diversification — farmers can now grow non-traditional crops as they have longer shelf-life due to processing.
- Huge market potential: in 2023 valued at USD 307 billion, expected to more than double, reaching USD 700 billion by 2030.
- Rising middle class, youth population, and urban lifestyle changes are driving demand.
- Supported by Government policies — like FDI encouragement, reduced excise duties.
India’s food processing industry already contributes to about 10% of agricultural manufacturing GDP. But the potential is far greater.
With our diverse climate, abundant raw materials, and growing demand, India can emerge as the global kitchen — feeding not just our people, but the world.
Challenges in the Growth of Food Processing Industries in India
So far, we’ve talked about potential, promise, and productivity. But in reality, this sector hasn’t grown as fast as it should. Why? Because a number of obstacles are holding it back — like stones tied to the wings of a bird.
Let’s unpack these hurdles one by one:
1. Dominance of Small-Scale Units
Most food processing units in India are small and fragmented. These micro-enterprises lack the capacity to invest in Research & Development, modern technology, or large-scale operations — unlike global giants such as Nestlé or PepsiCo.
It’s like comparing a street food vendor with a full-fledged restaurant chain — both serve food, but their reach, consistency, and scalability differ.
2. Poor Laboratory Infrastructure
To export food to countries like the USA or EU, we need to meet stringent health and safety standards. This includes testing for heavy metals, toxins, pesticide residues, etc. But India still lacks advanced labs to conduct such tests reliably and quickly.
This becomes a barrier to export, shrinking our access to global markets.
3. Skill Shortage
The industry needs food technologists, scientists, quality control experts — but the supply is limited. We don’t have enough trained graduates in Food Technology, leading to a skill mismatch.
4. Policy Gaps and Lack of Vision
Often, government support has been delayed, inconsistent, or poorly targeted. What this sector needs is timely intervention, infrastructure support, and clear long-term vision — something that has historically been missing.
5. Inadequate Transportation
India’s roads are overburdened and logistics systems are inefficient, especially in rural and hilly regions. Perishable goods like fruits, milk, or fish require fast movement, but we simply don’t have the speed or infrastructure in many areas.
6. Poor Storage and Outdated Techniques
One of the most crucial gaps is in cold storage and modern production techniques. In absence of this, food gets wasted before it reaches consumers. India loses millions of tonnes of food post-harvest every year — mostly due to storage issues.
7. Lack of Organized Retail
In developed countries, processed food is sold through well-organized supermarket chains. But in India, a large part of food retail is still unorganized, which limits scale, quality control, and innovation.
8. Supply Chain Limitations
Food processing is only as strong as its supply chain — right from farms to factories to stores. In India, this chain is broken, inconsistent, and full of middlemen. Result? Farmers get less, and consumers pay more.
9. Quality Issues
Indian products often fail to match global quality standards — not always due to intention, but due to lack of equipment, awareness, and monitoring.
10. Outdated or Inadequate Regulations
Unlike western countries, India still lacks a modern, comprehensive legal framework for food processing. What we have is fragmented, outdated, and difficult to enforce.
Why Are Food Processing Industries Concentrated in Coastal Areas?
Now let’s understand an interesting geographical pattern — Why are most food processing units in India located in coastal regions, especially the western coast?
Here are the logical reasons:
1. Proximity to Western Markets
Western coast of India faces Europe, Africa, and America. This geographical closeness makes export faster and cheaper.
2. Financial Hubs and Capitalist Class
Historically, Mumbai and nearby regions have been centers of business and capital. Many large industrialists and investors are based in these areas, giving them an edge in establishing food industries.
3. Economic Disparity
Western states like Maharashtra and Gujarat are richer and more urbanized than eastern ones. So, they have better access to infrastructure, investment, and markets.
4. Fishing Industry
Fishing is more developed along the western coast due to calmer seas, richer biodiversity, and better ports. This gives a natural boost to seafood processing.
5. Social and Cultural Factors
Western coastal states show:
- Greater gender equality
- Higher urbanization
- More nuclear families
- More working women
These social factors increase demand for ready-to-eat and processed food, which fits well into fast-paced urban lifestyles.
6. Infrastructure Support
- Roads, ports, and transportation networks are better developed.
- Cold storage facilities are more prevalent.
- People are more open to innovation and new products, which helps in market acceptance.
Conclusion
While India has enormous potential to become a global food processing hub, it must overcome a series of institutional, infrastructural, and policy bottlenecks. Simultaneously, understanding regional strengths — like the western coast — can help us strategically plan future growth.
Supply Chain Management
(The Invisible Network That Moves the World)
To begin with, imagine you are holding a packet of chips in your hand. That simple snack has traveled a long journey — from a farm where potatoes were grown, to a factory where they were fried and seasoned, then to a warehouse, and finally to your neighborhood store or online delivery.
The entire process — from raw material to final delivery — is what we call the Supply Chain. And managing this entire process efficiently is called Supply Chain Management or SCM.
Definition of Supply Chain Management (SCM)
Supply Chain Management is essentially a strategic coordination of all players involved — suppliers, manufacturers, warehouses, transporters, and retailers — so that:
- The right product
- In the right quantity
- Reaches the right location
- At the right time
… and all of this happens at the lowest possible cost while maintaining quality and service standards.
Think of it like choreographing a grand dance performance — where each dancer (or company) plays their part in sync, so that the audience (consumer) gets a flawless experience 😊

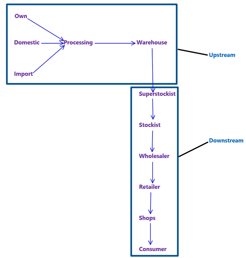
Downstream vs Upstream Activities
The supply chain flows in two directions:
- Downstream: This is the flow from producer to consumer — like how finished goods reach you.
- Upstream: These are activities before a specific point — like sourcing raw materials, farming, mining etc.
Imagine water flowing through a river:
- Downstream is when it reaches the cities and homes.
- Upstream is closer to the source — the mountains or glaciers.
Types of Integration in Supply Chains
Now let’s understand how companies can take control of different parts of the supply chain. This is done through integration.
1. Backward Integration
When a company moves upstream — i.e., it starts controlling the sources of its raw material — it’s called backward integration.
✅ Example:
If HUL (Hindustan Unilever), which makes soaps and shampoos, decides to grow palm oil plants and manufacture chemicals on its own instead of buying from suppliers — this is backward integration.
Analogy: A bakery that not only bakes cakes but also starts farming wheat and producing sugar on its own.
2. Forward Integration
When a company moves downstream — i.e., it starts controlling how its product reaches the customers — that’s called forward integration.
✅ Examples:
- Toyota or Honda opening their own showrooms to directly sell cars.
- Flipkart using eKart (its own logistics company) to deliver products.
Analogy: The same bakery now opens its own chain of retail outlets, instead of selling through general stores.
3. Vertical Integration
When a company does everything end-to-end — from raw materials to processing to sales, it is called vertical integration.
✅ Example:
- ONGC now owns oil wells, refineries, and HPCL petrol pumps. So, it controls everything — from extraction of crude oil, to refining it, to selling petrol/diesel at the pump.
Analogy: A fashion brand that weaves the fabric, designs the clothes, stitches them, and finally sells them in their own outlets.
Conclusion
So, Supply Chain Management isn’t just logistics or transport — it’s about orchestrating a symphony of many parts working together. Whether a company chooses to outsource or go for integration, the goal remains the same — deliver the best to the consumer efficiently and profitably.
In today’s world, those who control the supply chain often control the market. Companies are no longer just competing product-to-product, they are competing supply chain to supply chain.
Mega Food Park Scheme
(The Grand Bazaar of India’s Agro-Economy)
Imagine you are a farmer in a village, growing tomatoes. After harvest, you face a familiar crisis: perishability, fluctuating prices, poor access to markets, and no processing facilities nearby. You’re left vulnerable.
To fix this gap — the government conceptualized the Mega Food Park (MFP) Scheme — a bold step to transform raw agricultural produce into processed products in an efficient, organized, and market-oriented manner.
Let’s break this down.
What is the Mega Food Park Scheme?
The Ministry of Food Processing Industries (MoFPI) launched the Mega Food Park Scheme to serve as a bridge between the farm and the market — integrating farmers, processors, retailers, and exporters into a unified value chain.
Its objectives are clear and practical:
- Maximize value addition
- Minimize food wastage
- Raise farmers’ income
- Generate rural employment
In essence, this is not just an industrial policy — it’s a rural development strategy and a national food security solution rolled into one.
Why is this significant for perishables?
Perishable products like fruits, vegetables, milk, meat — which are rich in nutrition — are also the most wasted due to lack of cold chains, storage, and processing.
Mega Food Parks aim to address this by setting up:
- Cold storages
- Processing centers
- Packaging and value-addition units
- Transport and logistics networks
This turns vulnerability (perishability) into strength (value-added products with shelf life).
Funding Structure
To encourage private sector participation:
- Government gives a maximum grant of ₹50 crore
- Only 50% of the total project cost is funded by the government
- The minimum required land for one Food Park is 50 acres — contiguous, that is, connected in one single block
So it’s a Public-Private Partnership (PPP) model, with government support and private execution.
How Does It Work? — The Hub and Spoke Model
Let’s visualize this using a cycle wheel analogy:
- The Central hub is called the Central Processing Centre (CPC)
- The spokes are Primary Processing Centres (PPCs) and Collection Centres (CCs) scattered across nearby villages
1. Central Processing Centre (CPC): The Heart of Operations
- Built on minimum 50 acres
- Has core processing units, testing labs, cold chains, packaging, and common facilities
- Acts as the final processing and distribution point
2. Primary Processing Centres (PPCs): The Connectors
- Located closer to farms
- Do initial processing like grading, cleaning, or pulping
- Serve as links between farmers and the CPC
Think of PPCs as small railway stations where goods are gathered, before being sent to the main junction (CPC).
3. Collection Centres (CCs): The Entry Point
- The first point of contact where farmers bring their produce
- May include simple facilities for weighing, sorting, or cold storage
Demand-Driven and Standards-Focused
This scheme is not forcibly imposed — it’s demand-driven. Entrepreneurs or companies willing to set up MFPs can apply and get government support.
Also, every MFP must comply with environmental, safety, and social standards — promoting clean and green growth.
Conclusion
The Mega Food Park Scheme is not just about setting up buildings and machinery — it is about restructuring India’s food economy from scattered and inefficient to clustered and modernized.
It answers several key issues:
- How to stop wastage of perishable food?
- How to give farmers better income without middlemen?
- How to create jobs in rural areas?
- How to build food processing capacity with global standards?
In short, it is India’s ambitious step towards “From farm to fork” revolution, combining agriculture, industry, and employment into one holistic system.
